Page 161 - Demo
P. 161
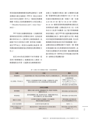
%u4e26%u5efa%u7acb%u4e86%u7d44%u7e54%u7684%u6708%u6843%u52a0%u5de5%u5ee0%uff0c%u4ee5%u73ca%u745a%u6751%u70ba%u64da%u9ede%uff0c%u71df%u904b%u6642%u9593%u70ba%u9031%u65e5%u5230%u9031%u56db9%uff1a00~17%uff1a00%uff0c%u800c%u5e7c%u7ae5%u6258%u80b2%u670d%u52d9%u5247%u662f%u5728%u9031%u4e00%u5230%u9031%u516d%uff0c%u9031%u4e00%u81f3%u9031%u4e9410%uff1a00~19%uff1a00%uff0c%u9031%u516d8%uff1a30~16%uff1a00%uff0c%u9577%u50478%uff1a30~18%uff1a30%uff0c%u5be6%u969b%u71df%u696d%u6642%u9593%u6703%u96a8%u8209%u8fa6%u6d3b%u52d5%u53ca%u6258%u80b2%u6642%u9593%u800c%u4f5c%u8abf%u6574%uff0c%u6b63%u8077%u6210%u54e1%u5171%u6709%u4e09%u4f4d%uff0c%u5206%u5225%u5404%u81ea%u5206%u5de5%u8ca0%u8cac%u4e0d%u540c%u8077%u8cac%uff0c%u70ba%u4e86%u63d0%u5347%u5c0d%u73ca%u745a%u7901%u4fdd%u80b2%u7684%u95dc%u6ce8%uff0c%u590f%u82b1 NPO%u5c07%u77f3%u6eec%u5806%u758a%u6280%u8853%u8207%u73ca%u745a%u4fdd%u8b77%u89c0%u5ff5%u7d50%u5408%uff0c%u904b%u7528%u77f3%u6eec%u4f5c%u70ba%u624b%u6bb5%uff0c%u559a%u8d77%u6751%u6c11%u8207%u904a%u5ba2%u5c0d%u73ca%u745a%u7901%u7684%u91cd%u8981%u6027%u8a8d%u8b58%u3002%u6b7b%u53bb%u7684%u73ca%u745a%u7901%u66fe%u88ab%u7576%u5730%u5c45%u6c11%u7528%u65bc%u5806%u780c%u570d%u7246%uff0c%u73fe%u5728%uff0c%u9019%u7a2e%u6280%u8853%u6210%u70ba%u5c0e%u89bd%u6d3b%u52d5%u4e2d%u4ecb%u7d39%u7684%u4e00%u74b0%uff0c%u6559%u5c0e%u6c11%u773e%u8a8d%u8b58%u5728%u5730%u6587%u5316%u8207%u74b0%u5883%u4fdd%u80b2%u7684%u91cd%u8981%u6027%u3002%u6b64%u5916%u590f%u82b1%u4e5f%u7a4d%u6975%u5411%u5916%u5c0b%u6c42%u8cc7%u6e90%uff0c%u85c9%u7531%u570b%u969b%u7d44%u7e54%u9032%u884c%u8de8%u57df%u5408%u4f5c%uff0c%u8207%u5b78%u6821%u5408%u4f5c%u53c3%u8a2a%u878d%u5408%u6d77%u6d0b%u6559%u80b2%uff0c%u4e26%u958b%u653e%u4f01%u696d%u8a8d%u8cfc%u8a08%u756b%u3002%u8868 7-2 %u590f%u82b1 NPO %u696d%u52d9%u57f7%u884c%u9805%u76ee%u3001%u5167%u5bb9%u53ca%u8cbb%u7528%u8868%u5e0c%u671b%u900f%u904e%u4fdd%u8b77%u73ca%u745a%u7901%u4f86%u632f%u8208%u9019%u500b%u5730%u65b9%uff0c%u4e26%u50b3%u627f%u50b3%u7d71%u884c%u92b7%u5728%u5730%u8fb2%u7522%uff0c2006%u5e74%uff0c%u5236%u5b9a%u767d%u4fdd%u6751%u53cb%u597d%u5171%u540c%u751f%u6d3b%u61b2%u7ae0%uff0c%u5176%u4e2d%u4e4b%u4e00%u689d%u5c31%u662f%u4fdd%u8b77%u73ca%u745a%u7901%uff0c%u6751%u843d%u6b63%u5f0f%u628a%u4fdd%u8b77%u73ca%u745a%u5217%u5165%u6751%u838a%u6d3b%u52d5%u4e4b%u4e00%uff08Masahito Kamimura and C. Anne Claus%uff0c2022%uff09%u30022013%u5e74%u65b0%u77f3%u57a3%u6a5f%u5834%u958b%u653e%u5f8c%uff0c%u5927%u898f%u6a21%u7684%u958b%u767c%u8207%u65b0%u5c45%u6c11%u7684%u79fb%u5165%u5f71%u97ff%u5230%u767d%u4fdd%u6751%uff0c%u4e5f%u56e0%u6b64%u6839%u64da%u767d%u4fdd%u6751%u3086%u3089%u3066%u3043%u304f%u61b2%u7ae0%u7684%u4e03%u689d%u767c%u5c55%u689d%u6b3e%u3002%u70ba%u5340%u9694%u4e0d%u540c%u65b9%u5411%u7684%u5730%u65b9%u76ee%u6a19%uff0c%u65b0%u7684%u5730%u65b9%u7d44%u7e54%uff1a%u590f%u82b1 NPO%u6210%u7acb%uff0c%u5e0c%u671b%u53ef%u4ee5%u632f%u8208%u5728%u5730%u7522%u696d%uff0c%u5c07%u5229%u6f64%u56de%u6b78%u5230%u4fdd%u8b77%u7576%u5730%u81ea%u7136%u74b0%u5883%u53ca%u50b3%u627f%u50b3%u7d71%u6587%u5316%u4e0a%u3002%u590f%u82b1 NPO%u7684%u6210%u54e1%u6a6b%u8de8%u4e0d%u540c%u5e74%u9f61%u5c64%uff0c%u5f9e%u8001%u5230%u5c11%u90fd%u7a4d%u6975%u6295%u5165%u3002%u7d44%u7e54%u63d0%u51fa%u7d05%u571f%u8abf%u67e5%u3001%u6708%u6843%u7a2e%u690d%u9632%u6cbb%u4f5c%u696d%u3001%u77f3%u6eec%u6559%u80b2%u53ca%u73ca%u745a%u7901%u4fdd%u80b2%uff0c%u540d%u7a31 %u5167%u5bb9 %u8cbb%u7528%u767d%u4fdd%u751f%u6d3b%u9ad4%u9a57%u632f%u8208%u7576%u5730%u590f%u82b1%u7ba1%u7406%u8cbb%uff0825%%uff09%u53ca%u6d88%u8cbb%u7a05%u53e6%u8a08%u74b0%u5883%u6559%u80b2 %u900f%u904e%u6559%u5b78%u8b93%u5927%u5bb6%u4e86%u89e3%u5728%u5730%u81ea%u7136%u74b0%u5883%uff0c%u5e0c%u671b%u53ef%u4ee5%u6301%u7e8c%u4fdd%u8b77%u5728%u5730 %u5b78%u6821%u6216%u500b%u4eba%u7686%u53ef%u5831%u540d%u53c3%u8207%u6708%u6843 %u6708%u6843%u7a2e%u690d%u7522%u54c1%u88fd%u4f5c%u9ad4%u9a57 3%u5c0f%u6642%uff0f2000%u5186%uff0f%u4eba%u30b5%u30f3%u30b4%u6751%u4f7f%u7528%u6599 %u5834%u5730%u79df%u501f%u8cbb 1,0000%u5186%uff0f%u6642%u767d%u4fdd%u306e%u6d77%u5cb8%u6563%u7b56 %u767d%u4fdd%u6751%u7684%u6d77%u6d0b%u5de1%u79ae%u4ecb%u7d39 500%u5186%uff0f%u4eba%u5b78%u6821%u6216%u500b%u4eba%u7686%u53ef%u5831%u540d%u53c3%u8207%u7d05%u571f%u8abf%u67e5%uff0f%u9632%u6cbb%u7d05%u571f%u4f01%u696d%u8a8d%u8cfc%u6350%u6b3e%u300c%u5730%u7403%u306b%u3084%u3055%u3057%u3044%u30ab%u30fc%u30c9%u300d%u3001%u3086%u3046%u3061%u3087%u9280%u884c%u300c%u3086%u3046%u3061%u3087 %u30a8%u30b3%u30fb%u30b3%u30df%u30e5%u30cb%u30b1%u30fc%u30b7%u30e7%u30f3%u300d%u5b78%u6821%u6216%u500b%u4eba%u7686%u53ef%u5831%u540d%u53c3%u8207%u8abf%u67e5%u7d05%u571f%u5c0d%u73ca%u745a%u7901%u7684%u5f71%u97ff%uff0c%u4e26%u547c%u7c72%u4e00%u8d77%u7a2e%u690d%u6708%u6843%uff0c%u907f%u514d%u9678%u5730%u6c89%u7a4d%u7269%u6d41%u5411%u5927%u6d77%uff0c%u4e26%u958b%u767c%u76f8%u95dc%u6708%u6843%u7522%u54c1%u8ca9%u8ce3%u8fb2%u4e8b%u9ad4%u9a57 %u9ad4%u9a57%u5728%u5730%u8fb2%u3001%u755c%u7267%u696d%uff0c%u9ad4%u9a57%u7a2e%u690d%u4f5c%u7269%u3001%u98fc%u990a%u725b%u7b49%u8fb2%u4e8b%uff0c%u9ad4%u9a57%u5728%u5730%u751f%u6d3b%u5b78%u6821%u6216%u500b%u4eba%u7686%u53ef%u5831%u540d%u53c3%u8207%uff0c2,500%u5186%uff0f%u4eba%u767d%u4fdd%u6587%u5316%u8ca1%u5de1%u308a%u30ac%u30a4%u30c9%u6587%u5316%u5c0e%u89bd%u8def%u7dda%u85c9%u7531%u5f92%u6b65%u65c5%u884c%u4e86%u89e3%u767d%u4fdd%u6751%u7684%u6587%u5316%u8ca1%u7522%u4f4d%u7f6e%u53ca%u7406%u89e3%u5728%u5730%u6587%u5316%u5bc4%u5bbf%u5bb6%u5ead %u904b%u7528%u78c1%u9435%u89c0%u5bdf%u6c99%u7058%uff0c%u900f%u904e%u6559%u6750%u5305%u5c07%u4e00%u9846%u9846%u7684%u9435%u7802%u5438%u8d70%uff0c%u88fd%u4f5c%u6210%u9435%u7802%u73e0%uff0c%u9032%u884c%u8da3%u5473%u722d%u9738%u8cfd%u50b3%u7d71%u6587%u5316%u50b3%u627f %u5b78%u6821%u6216%u500b%u4eba%u7686%u53ef%u5831%u540d%u53c3%u8207%uff0c%u4f9d%u9805%u76ee%u5831%u50f9%u6709%u6240%u4e0d%u540c%u5168%u5e74%u8209%u884c%u7684%u5100%u5f0f%u4ee5%u53ca%u821e%u7345%u3001%u4e09%u795e%u3001%u821e%u8e48%u7b49%u50b3%u7d71%u8868%u6f14%u85dd%u8853%u4fdd%u7559%u6559%u5b78%u590f%u82b1%u65b0%u805e %u590f%u82b1%u7d44%u7e54%u81ea%u884c%u51fa%u7248%u7684%u65b0%u805e %u96fb%u5b50%uff0f%u5be6%u9ad4%u5df2%u505c%u520a%u8ca9%u552e%u7522%u54c1 %u6708%u6843%u5ba4%u5167%u9664%u81ed%u5291%u3001%u6708%u6843%u8336%u767d%u4fdd%u9031%u65e5%u5e02%u96c6 %u5411%u64fa%u6524%u6524%u5546%u6536%u8cbb %u5404%u5f0f%u8fb2%u7279%u7522%u54c1%u53ca%u624b%u5de5%u85dd%u54c1%u7684%u5e02%u96c6%uff0c%u53ea%u5728%u9031%u65e5%u958b%u653e%u3057%u3089%u307b%u30b5%u30f3%u30b4%u6751Shiraho Coral Village%u5165%u5834%u8cbb%u5927%u4eba100%u65e5%u5713%u767d%u4fdd%u5c45%u6c11%u53ca15%u6b72%u4ee5%u4e0b%u5b69%u7ae5%u514d%u8cbb%u5b78%u6821%u6216%u500b%u4eba%u7686%u53ef%u5831%u540d%u53c3%u8207%u521d%u5fc3%u8005%u4e09%u7dda%u9ad4%u9a57 %u5b78%u7fd2%u50b3%u7d71%u6a02%u5668%u4e09%u5473%u7dda 1%u5c0f%u6642%uff0f3000%u5186%uff0f%u4eba%u512a%u5148%u56db%u4eba159%u76f8%u6eec%u4ea4%u6d41%uff1a%u81fa%u7063%u6843%u5712%u65b0%u5c4b%u611b%u9109%u5354%u6703%u9047%u4e0a%u65e5%u672c%u6c96%u7e69%u590f%u82b1 NPO

