Page 110 - Demo
P. 110
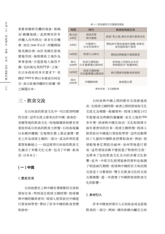
%u679c%u5be6%u548c%u6a39%u5e79%u5145%u9951%u7684%u73fe%u8c61%uff0c%u88ab%u7a31%u70ba%u300c%u8607%u9435%u5730%u7344%u300d%uff0c%u6b64%u6642%u671f%u6709%u8a31%u591a%u6c96%u7e69%u4eba%u5411%u5916%u79fb%u51fa%uff0c%u5c0b%u6c42%u751f%u5b58%u6a5f%u6703%u3002%u800c%u57281945%u5e746%u6708%uff0c%u6c96%u7e69%u958b%u59cb%u88ab%u7f8e%u570b%u4f54%u9818%uff0c%u7531%u65bc%u7f8e%u570b%u5728%u7576%u5730%u5be6%u65bd%u82db%u653f%u3001%u5f37%u5236%u5fb5%u6536%u571f%u5730%u4f5c%u70ba%u8ecd%u4e8b%u57fa%u5730%uff0c%u5f15%u8d77%u7576%u5730%u4eba%u5f37%u70c8%u4e0d%u6eff%uff0c%u4e5f%u51fa%u73fe%u53cd%u7f8e%u7684%u9b25%u722d%u3002%u4e4b%u5f8c%uff0c%u5728%u65e5%u672c%u653f%u5e9c%u7684%u591a%u6b21%u8981%u6c42%u4e0b%uff0c%u7f8e%u570b%u65bc1969%u5e74%u8207%u65e5%u672c%u767c%u8868%u5171%u540c%u5ba3%u8a00%uff0c%u8868%u793a%u653e%u68c4%u6c96%u7e69%u7684%u884c%u653f%u6b0a%uff0c%u5c07%u4e4b%u6b78%u9084%u65e5%u672c%u3002%u4e09%u3001%u98f2%u98df%u4ea4%u6d41%u5728%u77f3%u57a3%u5cf6%u7684%u98f2%u98df%u6587%u5316%u4e2d%uff0c%u53ef%u4ee5%u770b%u5230%u660e%u986f%u7684%u4ea4%u6d41%uff0c%u9019%u4e9b%u4ea4%u6d41%u4e3b%u8981%u4f86%u81ea%u65bc%u4e2d%u570b%u3001%u6771%u5357%u4e9e%u3001%u7f8e%u570b%u7b49%u5730%u7684%u98f2%u98df%u6587%u5316%uff0c%u56e0%u5730%u7de3%u95dc%u4fc2%u548c%u6b77%u53f2%u80cc%u666f%u800c%u5f62%u6210%u77f3%u57a3%u5cf6%u7684%u98f2%u98df%u5927%u62fc%u76e4%u3002%u77f3%u57a3%u5cf6%u73fe%u5c6c%u65e5%u672c%u570b%u6c96%u7e69%u7e23%uff0c%u5728%u5730%u7406%u4f4d%u7f6e%u4e0a%u9760%u8fd1%u81fa%u7063%uff0c%u6b77%u53f2%u4e0a%u4f5c%u70ba%u7409%u7403%u738b%u570b%u7684%u4e00%u90e8%u5206%uff0c%u6210%u70ba%u4e16%u754c%u7684%u91cd%u8981%u8cbf%u6613%u6a1e%u7d10%u4e4b%u4e00%u3002%u800c%u9019%u4f7f%u5f97%u77f3%u57a3%u5cf6%u7684%u98f2%u98df%u6587%u5316%u878d%u5408%u4e86%u591a%u7a2e%u6587%u5316%u5143%u7d20%uff0c%u5305%u542b%u4e86%u4e2d%u570b%u3001%u6771%u5357%u4e9e%u3001%u65e5%u672c%u672c%u571f%u3002( %u4e00 ) %u4e2d%u570b1. %u6b77%u53f2%u4ea4%u6d41%u77f3%u57a3%u5cf6%u6b77%u53f2%u4e0a%u8207%u4e2d%u570b%u6709%u8457%u983b%u7e41%u7684%u4ea4%u6d41%u548c%u8cbf%u6613%u5f80%u4f86%u3002%u7279%u5225%u662f%u5728%u7409%u7403%u738b%u570b%u6642%u671f%uff0c%u7409%u7403%u570b%u8207%u4e2d%u570b%u7684%u95dc%u4fc2%u5bc6%u5207%uff0c%u7409%u7403%u4eba%u7d93%u5e38%u524d%u5f80%u4e2d%u570b%u9032%u884c%u8cbf%u6613%u548c%u5b78%u7fd2%uff0c%u5e36%u56de%u4e86%u8a31%u591a%u4e2d%u570b%u7684%u98f2%u98df%u7fd2%u6163%u548c%u98df%u6750%u3002%u8868 5-1 %u7409%u7403%u570b%u969b%u4ea4%u6d41%u91cd%u8981%u6642%u9593%u9ede%u8cc7%u6599%u4f86%u6e90%uff1a%u738b%u82e1%u860d%u88fd%u8868%u6642%u4ee3 %u8207%u5176%u4ed6%u5730%u5340%u4ea4%u6d41%u7409%u7403%u8c9d%u585a%u6642%u4ee3%u665a%u671f%u897f%u5143%u524d4%u4e16%u7d00%u4e2d%u570b%u5510%u4ee3%u3001%u65e5%u672c%u5948%u826f%u6642%u4ee3 8%u4e16%u7d0014%u4e16%u7d00 %u7409%u7403%u4e09%u5c71%u6642%u4ee3%u7409%u7403%u738b%u570b%u6642%u671f%uff1a%u65e5%u672c%u85a9%u6469%u85e9%u4f54%u9818%u7409%u7403%u897f%u51431609%u5e74%u900f%u904e%u300c%u8c9d%u4e4b%u9053%u300d%u8207%u65e5%u672c%u9032%u884c%u8cbf%u6613%u5f80%u4f86%u7409%u7403%u9032%u5165%u540c%u6642%u5411%u65e5%u672c%u53ca%u6e05%u671d%u7a31%u81e3%u7684%u300c%u5169%u5c6c%u6642%u671f%u300d%u958b%u59cb%u8207%u4e2d%u570b%u6709%u76f4%u63a5%u7684%u63a5%u89f8%u3001%u8207%u6771%u4e9e%u5176%u4ed6%u570b%u5bb6%u9032%u884c%u8cbf%u6613%u958b%u59cb%u5411%u660e%u671d%u9032%u884c%u671d%u8ca2%u8cbf%u6613%u7409%u7403%u738b%u570b%u6642%u671f%uff1a%u65e5%u672c%u85a9%u6469%u85e9%u4f54%u9818%u7409%u7403 18%u4e16%u7d00%u6c96%u7e69%u7e23%u6642%u671f %u897f%u51431945%u5e74 %u88ab%u7f8e%u570b%u4f54%u9818%u897f%u65b9%u570b%u5bb6%u7684%u8239%u96bb%u4f86%u5230%u7409%u7403%u6642%u9593%u77f3%u57a3%u5cf6%u8207%u4e2d%u570b%u4e4b%u9593%u7684%u6b77%u53f2%u4ea4%u6d41%u6e90%u9060%u6d41%u9577%uff0c%u5728%u7409%u7403%u738b%u570b%u6642%u671f%uff0c%u5169%u8005%u4e4b%u9593%u7684%u8cbf%u6613%u548c%u6587%u5316%u4ea4%u6d41%u5c24%u70ba%u983b%u7e41%u3002%u6839%u64da%u8cc7%u6599%uff0c%u7409%u7403%u738b%u570b%u5f9e1372%u5e74%u8d77%u4fbf%u6210%u70ba%u660e%u671d%u7684%u85e9%u5c6c%u570b%uff0c%u4e26%u5728%u4e4b%u5f8c%u7684500%u591a%u5e74%u88e1%uff0c%u7409%u7403%u8207%u4e2d%u570b%u5728%u653f%u6cbb%u3001%u6587%u5316%u548c%u7d93%u6fdf%u65b9%u9762%u6709%u8457%u5bc6%u5207%u7684%u5f80%u4f86%u3002%u7409%u7403%u738b%u570b%u6642%u671f%uff0c%u7409%u7403%u4eba%u7d93%u5e38%u524d%u5f80%u4e2d%u570b%u9032%u884c%u8cbf%u6613%u548c%u5b78%u7fd2%uff0c%u9019%u4e9b%u6d3b%u52d5%u5e36%u56de%u4e86%u5927%u91cf%u7684%u4e2d%u570b%u98f2%u98df%u7fd2%u6163%u548c%u98df%u6750%u3002%u4f8b%u5982%uff0c%u7409%u7403%u8239 %u96bb%u6703%u5b9a%u671f%u524d%u5f80%u798f%u5dde%u3001%u6cc9%u5dde%u7b49%u5730%u9032%u884c%u8cbf%u6613%uff0c%u9019%u4e9b%u8cbf%u6613%u6d3b%u52d5%u4e0d%u50c5%u4fc3%u9032%u4e86%u7269%u8cc7%u7684%u4ea4%u6d41%uff0c%u4e5f%u5e36%u4f86%u4e86%u5305%u62ec%u98f2%u98df%u6587%u5316%u5728%u5167%u7684%u5404%u7a2e%u6587%u5316%u5f71%u97ff%u3002%u6b64%u5916%uff0c%u4e2d%u7409%u6587%u5316%u7d93%u6fdf%u5354%u6703%u7684%u8cc7%u6599%u4e5f%u5f37%u8abf%u4e86%u660e%u6e05%u5169%u4ee3%u671f%u9593%uff0c%u7409%u7403%u8207%u4e2d%u570b%u7684%u5b98%u65b9%u548c%u6c11%u9593%u4ea4%u6d41%u662f%u5341%u5206%u7e41%u69ae%u7684%uff0c%u96d9%u65b9%u5728%u98f2%u98df%u6587%u5316%u7684%u4ea4%u6d41%u4e92%u52d5%u983b%u7e41%uff0c%u9032%u4e00%u6b65%u8b49%u5be6%u4e86%u4e2d%u570b%u5c0d%u7409%u7403%u98f2%u98df%u6587%u5316%u7684%u5f71%u97ff%u30022.%u98df%u6750%u5f15%u5165%u8a31%u591a%u4e2d%u570b%u98df%u6750%u88ab%u5f15%u5165%u77f3%u57a3%u5cf6%u4e26%u6210%u70ba%u7576%u5730%u98f2%u98df%u7684%u4e00%u90e8%u5206%u3002%u4f8b%u5982%uff0c%u8c6c%u8089%u548c%u8c6c%u5167%u81df%u5728%u77f3%u57a3108%u5728%u6d77%u4e00%u65b9%u3001%u57a3%u8d77%u7de3%u751f%uff1a%u6c96%u7e69%u00b7%u77f3%u57a3%u00b7%u767d%u4fdd%u7530%u91ce%u7d00%u5be6

